The Ask:
For a large segment of consumers, buying a computer is an intimidating experience. It is an infrequent, high-cost purchase, and their low engagement level with the computer market makes the choice of form factor and processor a difficult one.
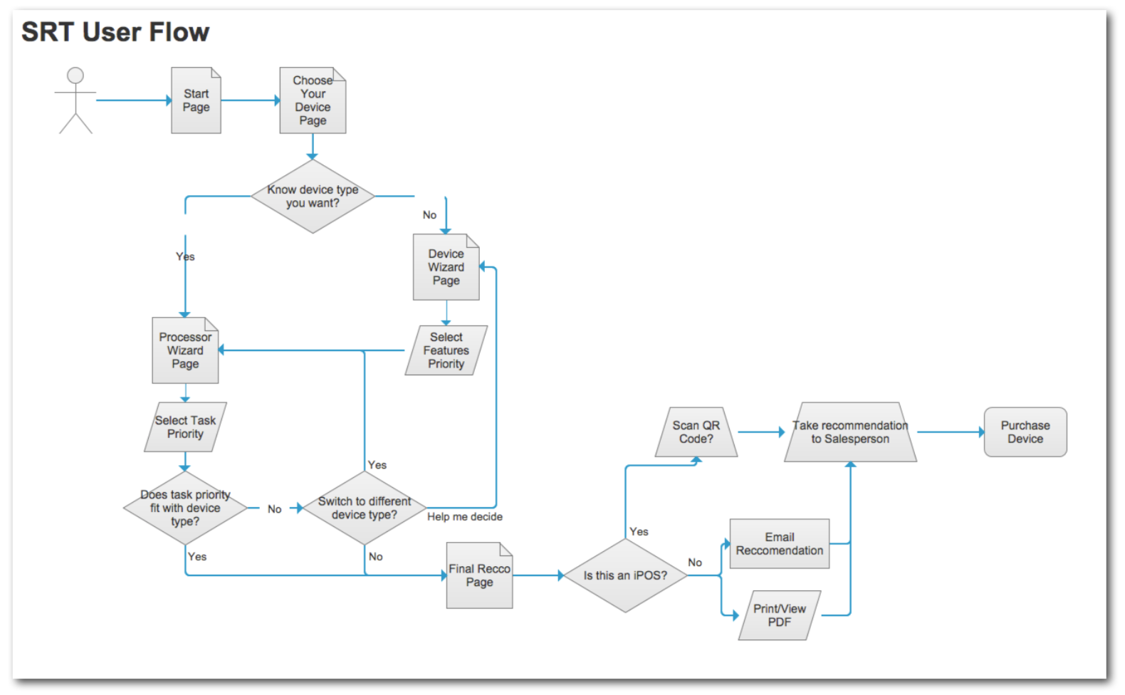
Intel had an existing selection tool in their retail tookit, but we were asked to redesign it to improve its usability and effectiveness at driving sales.
The tool needed to be designed to be embedded on retailer websites and installed on showroom computers in retail stores, so it needed to work seamlessly across a variety of devices and iFrame sizes.
Approach:
Since the consumer would not likely know what they wanted or needed, our team decided to focus on how they would use the device, including where they would use it and the sorts of tasks they would be doing. The user would answer questions about their computer usage, allowing us to make a recommendation that would actually fit their needs rather than their idealized set of features.
My Role:
UX planning and design, User testing, Business logic
Deliverables
User flows
Early Prototype Design Iterations

High Fidelity Prototype



